

"Bigger is always better" — this principle is deeply rooted in the artificial intelligence (AI) world. The race to create larger models like Large language models (LLMs) is in full swing; each month brings reports of even larger models featuring more parameters than their predecessors. Yet, their “one-size-fits-all” architecture often falls short for enterprises in specific applications and niche fields like finance or customer support.
Small language models (SLMs) emerge as an alternative to LLMs, which have shown exceptional performance in specialized domains, such as healthcare. For instance, the Diabetica-7B model, designed for diabetes-related inquiries, achieved an accuracy rate of 87.2%, surpassing GPT -4 and Claude-3.5. Similarly, Mistral 7B, a popular SLM with 7 billion parameters, has been reported to outperform Meta's LLaMA 2 13B across various benchmarks.
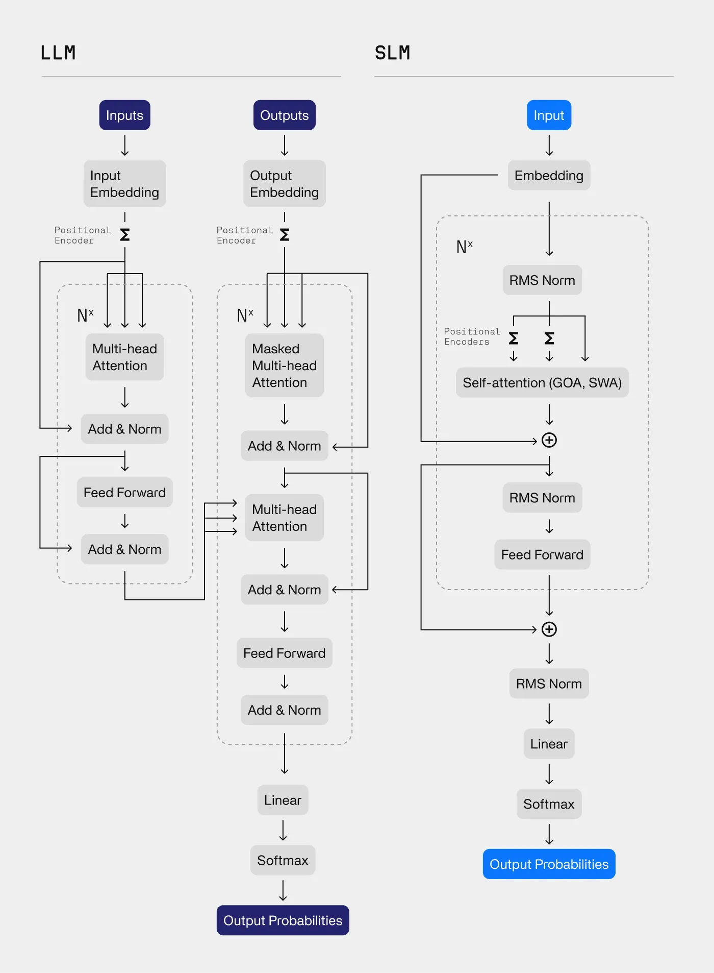
LLMs, like GPT-3, which powers OpenAI’s ChatGPT, are generative AI models trained on internet-scale data, excelling at general-purpose text generation and natural language understanding. In contrast, SLMs—compact models fine-tuned for specific workflows—provide targeted solutions.
Choosing between LLMs and SLMs depends on critical factors for enterprise AI teams, such as computational efficiency, deployment speed, cost-effectiveness, and accuracy. This article examines how SLMs transform enterprise AI with scalable, high-performance solutions. We will also compare their strengths through real-world use cases and share best practices for fine-tuning and deployment.
Ready to deploy a top-performing SLM without the hassle? Partner with Invisible to get your model deployment-ready efficiently, maximizing ROI with expert precision. Request a Demo.
A large language model (LLM) is an advanced foundation model that processes, understands, and generates human-like text or human language at scale. They are trained on huge datasets—often encompassing trillions of tokens from internet texts, books, and other sources—to develop a generalized understanding of language patterns, context, and semantics.
LLMs, which are available as both open source models and for purchase via subscriptions, work by using deep learning architectures like transformers to perform various tasks, including:
These large models need high computational power for training and inference and operate on specialized hardware such as GPUs or TPUs. They are also quite resource-intensive to build and fine tune.
Small language models (SLMs) are smaller models with significantly fewer parameters than LLMs, typically millions to a few billion rather than tens or hundreds of billions. These models run efficiently on consumer hardware, including laptops, smartphones, and edge devices.
While SLMs may not match the full capabilities of larger models, they provide advantages in speed, cost, and privacy by enabling local deployment. SLMs are developed using techniques such as distillation or quantization of larger models or through more efficient architectures and training methods.

Examples of small language models include Phi-3 Mini (Microsoft), Mixtral (Mistral AI), Llama 3 (Meta), and Gemma (Google).
Ready to deploy a top-performing SLM without the hassle? Partner with Invisible to get your model deployment-ready efficiently, maximizing ROI with expert precision. Request a Demo.
Enterprises are increasingly adopting language models to streamline operations. To understand the practical implications of choosing between LLMs and SLMs, let's examine two key use cases where language models are being deployed more frequently: Customer support automation and Financial document processing.
We will examine how both LLMs and SLMs can be used in each scenario, as well as where the strengths of each model type truly stand out.
Customer support is a key area where AI-powered language models are enhancing operations. Businesses aim to deliver instant, efficient, and personalized support experiences, and both LLMs and SLMs provide unique ways to achieve this.
For broad-spectrum customer support, LLMs are used as versatile conversational AI chatbots capable of addressing various inquiries as a virtual assistant. These chatbots, powered by LLMs and trained on massive datasets, can elevate customer experiences by doing the following:
For example, Amarra, a global distributor of special-occasion gowns, integrated AI into its operations to write product descriptions and enhance customer service. The company handled 70% of customer inquiries using AI-powered chatbots, reducing response times and improving satisfaction.
However, the generality of LLMs in this context also has potential drawbacks. While capable, they may sometimes lack deep domain expertise for specific issues and can be costly to operate for many interactions.
SLMs provide a more focused and effective approach to automating customer support. Enterprises can create a modular and highly effective customer service ecosystem by deploying a stack of specialized SLMs as AI tools. Examples include:
SLMs excel in customer support due to their efficiency, accuracy, and cost-effectiveness for specific tasks. Businesses can achieve superior customer service outcomes by strategically deploying a network of task-specific SLMs while optimizing resource utilization.
The financial sector is filled with documents—reports, invoices, contracts—all containing essential data that must be processed and analyzed efficiently. Language models offer powerful tools for automating these tasks, but the choice between LLMs and SLMs again presents different advantages.
LLMs can be utilized for their extensive summarization abilities across various financial documents. Their strengths include:
For example, JPMorgan Chase has adopted AI to improve employee productivity and customer service. The bank's new LLM Suite helps process and summarize large legal documentation, which enhances efficiency in managing complex financial matter reports.
However, for highly specific data extraction or tasks that demand meticulous accuracy within a narrow domain, the generalist nature of LLMs may not always be the best fit.
SLMs excel when there is a need for precise and efficient extraction of specific information from financial documents. Examples include:
SLMs have an advantage in financial document processing due to their precision, efficiency, and capacity for deep customization to meet specific data extraction needs. They offer high accuracy and speed for automating critical financial workflows due to their focus on specific tasks.
Ready to deploy a top-performing SLM without the hassle? Partner with Invisible to get your model deployment-ready efficiently, maximizing ROI with expert precision. Request a Demo.
Effectively utilizing large and small language models in enterprise applications requires a clear understanding of their fine-tuning and deployment best practices. Although the fundamental principles of machine learning apply to both, the scale and intended use cases of LLMs and SLMs require different strategies.
LLMs, which are pre-trained on large and varied datasets, need careful fine-tuning to align their broad capabilities with enterprise requirements. Here’s how to optimize the process:
LLMs’ size and complexity pose deployment challenges; however, strategic planning ensures success:
SLMs, with their smaller size and focused design, enable faster and more resource-efficient fine-tuning. Optimize them as follows:
The smaller size of SLMs makes them agile and cost-effective for deployment.
While LLMs draw attention due to their extensive capabilities, enterprises are realizing that optimal AI performance isn't solely about size. In numerous scenarios, SLMs are not simply economical alternatives; they are proving to be the superior choice, delivering improved efficiency tailored to specific tasks.
Here's how SLMs often outperform their larger counterparts.
SLMs outperform LLMs by requiring fewer computational resources, resulting in faster processing and reduced operational overhead. This efficiency makes them well-suited for real-time applications and environments with limited resources.
SLMs provide faster responses due to their compact size, which is essential for applications like customer support. They can operate on standard hardware or edge devices, avoiding the need for costly GPU clusters. A manufacturing firm, for instance, could deploy SLMs across factory floors to monitor equipment in real time, reducing energy costs compared to running an LLM in the cloud.
SLMs gain an edge through their ability to be fine-tuned for specific domains or tasks, often achieving higher accuracy than LLMs in targeted applications. In contrast to LLMs, which are designed for broad generality, SLMs excel when adapted to specific, high-value workflows.
SLMs fine-tuned on user behavior data—such as browsing history, purchase patterns, and demographic details—can deliver highly targeted product suggestions. This focused approach often outperforms LLMs. For example, an SLM trained on a retailer’s customer data can suggest niche products that align precisely with individual preferences and increase conversion rates compared to the broader, less personalized outputs of an LLM.
In regulated industries like finance, SLMs tailored to specific frameworks (e.g., GDPR, HIPAA) ensure higher accuracy and compliance than generic LLMs. SLMs produce precise, reliable outputs that meet strict standards by training on domain-specific datasets. For instance, A leading investment firm, Boosted.ai, in collaboration with Invisible, developed an AI investment assistant powered by an SLM. They achieved a 90% cost reduction and improved data processing speeds by 10 times by fine-tuning the SLM with precise financial expertise.
The primary strategic advantage of SLMs is their capacity to be "stacked" and integrated into modular AI solutions. This approach provides greater flexibility and scalability than depending on a single, monolithic LLM.
Let's consider the following practical examples of modular AI in action to show the effectiveness of modular SLM architectures:
Instead of depending on a single, general-purpose LLM to handle all aspects of natural language processing (NLP), a modular approach strategically decomposes complex NLP workflows into distinct, specialized tasks, assigning each to a dedicated SLM. Consider an AI system designed to analyze customer feedback. This system could employ:
These three separate SLMs work in concert. The sentiment analysis and entity recognition SLMs first process the customer feedback text to extract structured data and emotional tone. This structured output and the original text are then fed into the summarization SLM to generate a concise summary that incorporates both the sentiment and key entities.
This modular NLP pipeline, built from stacked SLMs, provides an accurate and maintainable solution compared to forcing a single LLM to handle all three complex tasks simultaneously.
SLMs can be interconnected in dynamic workflows to create adaptive and intelligent AI solutions. Consider an AI-powered customer support system:

Ready to deploy a top-performing SLM without the hassle? Partner with Invisible to get your model deployment-ready efficiently, maximizing ROI with expert precision. Request a Demo.
Choosing between a small language model and a large one isn’t about figuring out which is better; it’s about selecting the right tool for your organization’s specific challenges. With their large parameter counts, LLMs handle complex reasoning tasks, but SLMs offer distinct advantages in efficiency, specialization, and cost-effectiveness. The key is to align the model’s strengths with your operational requirements, resource limitations, and strategic goals.
To calculate the cost of adopting and using a language model within an organization, one should primarily consider two different processes:
The cost depends on the size of the dataset you are actually using for training. In simple terms, the larger the dataset, the higher the cost will be. Training LLMs from scratch or even fine-tuning them extensively requires substantial investment in computing infrastructure.
SLMs, on the other hand, are significantly less demanding to train and fine-tune, requiring smaller datasets and less computing power. If budget constraints are a major concern, or if rapid prototyping and iteration are prioritized, SLMs provide a much more accessible option.
Beyond training, the ongoing operational costs of deploying and running language models at scale are critical. LLMs, with their high computational demands for inference, translate to higher infrastructure costs for every query processed. For example, if you consider GPT-4 as a large language model, it costs $0.03 for every 1,000 input tokens and $0.06 for each 1,000 output tokens, leading to a total of $0.09 per request.
In contrast, with their efficient inference, SLMs have lower operational costs, which makes them a much more economical option for numerous high-volume, real-time applications. For example, to calculate the cost for a small language model such as Mistral 7B, it costs $0.0001 per 1,000 input tokens and $0.0003 per 1,000 output tokens, resulting in $0.0004 per request.
Integrating SLMs with LLMs in hybrid AI solutions helps organizations optimize performance, reduce costs, and increase efficiency. In this approach, tasks are assigned to the model best suited for the job. This division reduces the computational burden on LLMs and enables SLMs to function efficiently on simpler tasks, resulting in a more balanced and resource-effective system.
For instance, AI platforms that seamlessly integrate both models enable enterprises to distribute tasks intelligently based on complexity. Businesses can save computational resources while ensuring high-quality outputs for more complex tasks assigned to LLMs. This hybrid approach boosts efficiency and balances performance with cost, enabling organizations to scale AI solutions effectively.
In essence, choosing between an SLM and an LLM depends on your enterprise’s goals. SLMs excel when efficiency, specialization, and scalability are critical, providing lean, targeted solutions. LLMs excel in versatile applications and complex reasoning, acting as powerful generalists. By evaluating task scope, resource constraints, and performance needs, enterprises can deploy the right model—or combination of models—to drive success and optimize return on investment.
Looking ahead, the future of enterprise AI is increasingly leaning toward modular, task-specific small language models. This shift enables organizations to implement AI solutions that are not only efficient but also tailored to their operational needs. Modular AI architectures allow enterprises to combine multiple SLMs, each addressing specific functions, into a unified system.
As AI advances, adopting modular SLMs enables enterprises to harness AI's potential, driving innovation and maintaining a competitive edge in their respective industries.
Ready to deploy a top-performing SLM without the hassle? Partner with Invisible to get your model deployment-ready efficiently, maximizing ROI with expert precision. Request a Demo.